Cardiovascular NGS Assay

Overview


From Genes to Heart Health: Transforming Cardiac Care Cardiovascular diseases (CVDs) are among the leading global causes of illness and death, with genetics playing a critical role. These conditions may result from monogenic inheritance patterns or polygenic risk factors, predisposing individuals to structural heart changes (cardiomyopathy), rhythm disorders (arrhythmias), and circulatory complications. Genetic testing enables accurate diagnosis of hereditary CVDs and supports differential diagnosis, empowering clinicians to deliver targeted and personalized care.

NGS has revolutionized the study of cardiovascular diseases, allowing unprecedented opportunities to detect mutations in disease associated genes with high accuracy in a fast and cost-efficient manner in daily clinical practice. The Genes2Me Cardiovascular NGS Assay panel is a hybridization-based solution for targeted sequencing. With a fast turnaround time, this product provides detection and identification of 357 clinically relevant genes spanning 1.2 Mb of genome size (whole coding sequence) that covers all major mutations like SNV, InDels, & CNV..

Classification of Genetic Cardiovascular Disorders covered by Panel


Conditions Particulars
Aortic disorders / Aortopathies A set of conditions affecting the aorta, leading to enlargement, dissection, or aneurysm potentially fatal if untreated.
Arrhythmias Mutations in genes encoding cardiac ion channel proteins disrupt electrical conduction and impair channel function, significantly increasing the risk of ventricular arrhythmias and sudden cardiac death.
Cardiomyopathies Cardiomyopathies are heart muscle disorders where the muscle becomes enlarged, thickened, or rigid, leading to complications such as shortness of breath, arrhythmias, and even sudden cardiac death.
Congenital heart defects Congenital heart defects are structural abnormalities present at birth that impair the heart’s function. These conditions range from mild, such as a small hole in the heart, to severe, including missing heart structures.
Familial hypercholesterolemia Genetic variants in lipid metabolism raise LDL cholesterol, driving plaque buildup and atherosclerosis, key risks for coronary heart disease and cardiovascular events.
Pulmonary hypertension Elevated blood pressure in the lung arteries and right heart chamber can progress to severe, life-threatening complications.
RASopathies Genetic syndromes caused by mutations in the Ras/MAPK pathway, often linked to cardiovascular abnormalities.
Key features & highlights
Hybridization-Based Targeted Sequencing: Advanced technology for accurate detection of cardiovascular genetic variants.
Comprehensive Gene Coverage: Includes 357 clinically relevant genes spanning 1.2 Mb of coding regions.
Broad Mutation Detection: Identifies SNVs, InDels, and CNVs for complete variant profiling.
Whole Coding Sequence Analysis: Ensures thorough coverage of all major mutations linked to cardiovascular disorders.
Fast Turnaround Time:Optimized workflow for quick and reliable results.

Panel Performance


Features Performance
Coverage uniformity (0.2X) >99%
Reproducibility (%) 96.7
Sensitivity (%) 97.2
On Target Ratio (%) >78

Panel Specifications


Number of Genes: 357
Gene count/family: ~174
Target Size: 1.2 Mb
Covered Regions: Whole CDS
Mutation Types: SNV / InDels / CNV
Sample Type: Blood
Platform Compatibility: Illumina, MGI, Thermo Fisher, Element Biosciences

Ordering Information


Commercial Name Cat No. Pack Size Platform
Cardiovascular NGS Test Kit G710023-1 24 T Illumina
G710023-2 96 T Illumina
G710023-3 96 T – EZY Illumina – EZY
Cardiovascular NGS Test Kit G710023-4 24 T MGI
G710023-5 96 T MGI
G710023-6 96 T – EZY MGI – EZY
Cardiovascular NGS Test Kit G710023-7 24 T Aviti
G710023-8 96 T Aviti
G710023-9 96 T – EZY Aviti – EZY
Cardiovascular NGS Test Kit G710023-10 24 T Thermo
G710023-11 96 T Thermo
G710023-12 96 T – EZY Thermo – EZY

PROCESS WORKFLOW

Neuromuscular workflow

Data Analysis and Reporting


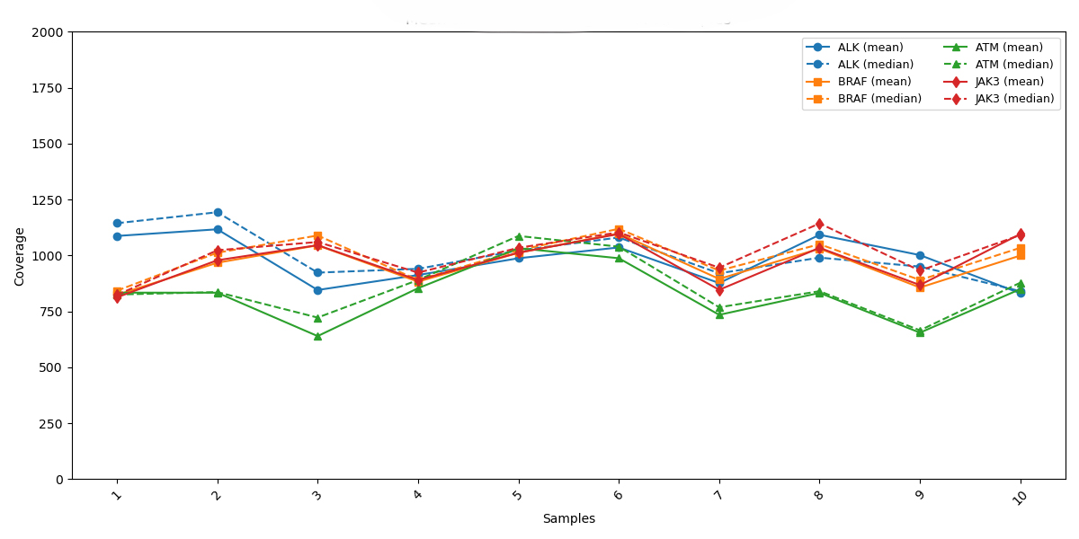
Balanced Coverage of Critical Genes Reflects Robust Workflow:
Variant Distribution

Uniform Gene Coverage Across Lymphoma Samples:

Coverage analysis of key lymphoma associated genes (ALK, BRAF, ATM, and JAK3) demonstrates strong concordance between mean depth and median coverage, indicating minimal bias and uniform sequencing across target regions. This convergence reflects a robust and reliable assay validated across multiple lymphoma specimens.

Exceptional On-Target Performance Across Lymphoma Samples
Gene-wise coverage

On-target ratio across lymphoma patient samples:

All patient samples achieved more than 80% on-target alignment, reflecting the panel’s exceptional design precision, optimized assay performance, and highly efficient target capture ensuring reliable, high-quality sequencing efficiency.

Library Quality Assessment for Lymphoma NGS Panel
TB-Q Real Time PCR Kit

Bioanalyzer profile of the targeted sequencing library derived from the Seraseq Lymphoma DNA Mutation Mix. The validated workflow demonstrates consistent library size (~350 bp) and concentration (20–40 nM), indicative of robust preparation for NGS analysis.

Mutation Landscape of Top Lymphoma Genes:
Gene-wise coverage

Critical Gene Mutation Patterns in Lymphoma:

The Oncoplot shows the somatic mutation landscape of the top 18 lymphoma associated genes. Missense variants (blue) dominate, while multi-hit events (green) indicate multiple mutation types within the same gene. The right panel shows mutation frequency per gene.

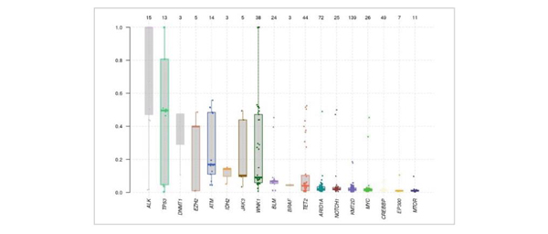
Gene-Wise VAF Patterns Reveal Mutation Spectrum in Lymphoma:
Variant Distribution

Comparative VAF Profiles Across High Priority Genes:

Variant Allele Frequency (VAF) distribution across the top 18 lymphoma associated genes. Boxplots illustrate variability in VAF for each gene, with ALK, TP53, and WNK1 showing the highest ranges, indicating heterogeneity in mutation burden across samples.

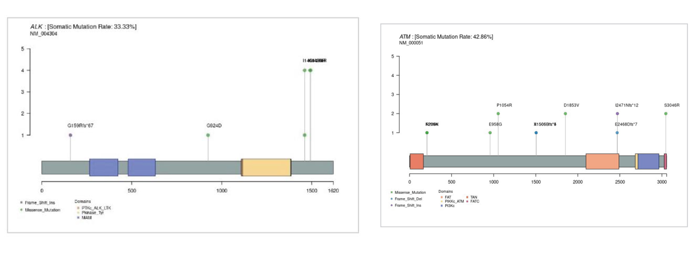
Somatic Mutation Mapping in ALK and ATM Genes Highlights Hotspots Across Functional Domains:
Region Coverage

Lollipop Visualization of Mutation Hotspots in ALK and ATM:

The plots showing somatic mutation distribution in (A) ALK (mutation rate: 33.33%) and (B) ATM (mutation rate: 42.86%) genes. Missense mutations (green), frameshift insertions (purple), and frameshift deletions (orange) are mapped across functional domains.

Resources


Download useful documents and technical information for the Cardiovascular NGS Assay.

Product Enquiry Form


Since its inception in 2016, Genes2me has been constantly striving towards setting a benchmark in the diagnostics space by introducing premium quality (Made in India) diagnostic kits which are CE-IVD, ISO-13485:2016, and ISO 9001:2015 certified, assuring our clients of unparalleled quality and compliance with international standards.

All products listed in the catalogue are the products of Genes2Me Private Limited. Apart from that, all other product names, trademarks and logos wherever used in the catalogue are the property of their respective owners.


© 2025 Genes2me. All rights reserved.